2022年春运期间公共交通如何防控疫情?国务院方案来了
为切实做好2022年春运疫情防控和运输服务保障工作,近日,国务院应对新型冠状病毒感染肺炎疫情联防联控机制春运工作专班印发《2022年综合运输春运疫情防控和运输服务保障总体工作方案》。

2022年综合运输春运疫情防控和运输服务保障总体工作方案
2022年春运将从1月17日开始,至2月25日结束,共计40天。春运期间,人员集中流动性增强,疫情传播风险加大,防控形势严峻复杂。为指导各地切实做好综合运输春运疫情防控和运输服务保障相关工作,制定本方案。
一、科学精准做好疫情防控
(一)引导务工人员错峰返乡返岗。各地要根据疫情防控需要,合理调整企业放假和复工时间,积极引导务工人员错峰返乡返岗。根据疫情防控和农民工返乡返岗需要,人力资源社会保障、交通运输、公安、卫生健康等相关部门要加强工作协同,完善人员信息登记和输出地输入地衔接,适时组织开行农民工返乡返岗“点对点”运输。人力资源社会保障部门要收集提供有集中返乡返岗需求的人员信息;卫生健康部门要加强务工人员健康监测;交通运输部门要统筹运输需求和运力供给,做好不同运输方式间、城乡间的服务衔接,对在春运期间有集中运输需求的,通过开行包车、专列(包车厢)、包机等方式组织“点对点”有序运输;公安部门要加强包车交通秩序管理和服务。
(二)组织高校学生避峰放假开学。教育部门要根据属地疫情防控要求和教学计划,优化调整高校寒假放假时间,错峰安排春季开学返校,节后开学时间尽可能错开春运时段,确需春运期间开学的,要避开春运返程高峰,即2月5日(正月初五)至8日(正月初八)、2月16日(正月十六)至17日(正月十七)。要全面掌握属地高校寒假放假、春季开学时间,提前摸排学生离校返校运输需求,对在春运期间有集中离校返校运输需求的,要及时通报交通运输、铁路、民航部门,具备条件的可组织开行学生包车、专列(包车厢)、包机等“点对点”运输。
(三)实施旅游景区限量预约错峰接待。A级旅游景区合理设置游客接待上限,4A及以上旅游景区除老年人、残疾人等弱势群体外,做到应约尽约。严格控制旅游团队规模,严格实施跨省旅游经营活动管理“熔断”机制。文化和旅游部门要在当地党委、政府领导下,按照属地疫情防控要求,动态掌握属地4A及以上旅游景区预约游览人数等信息,加强与交通运输部门沟通协作和信息共享,交通运输部门根据游客交通需求及时优化运输线路和运力安排,确保运游衔接顺畅,减少聚集。
(四)认真做好交通运输疫情防控。督促客运和客运场站经营者按规定对场站、交通运输工具进行通风消毒,严格查验旅客健康码,开展体温检测,提醒旅客全程规范佩戴口罩、落实“一米线”外等候等要求。要优化售票组织,积极拓展线上售票渠道,鼓励采用人脸识别、刷证核验等非接触方式进站,及时增加进出站通道和安检通道,加强站内客流疏导组织,引导乘客有序分散候车(船、机)和排队登车(船、机)。按规定落实分区分级交通运输工具控制载客率、设置隔离区等要求。加强农村地区交通运输疫情防控。严格落实进京客运管控要求,严格查验48小时内核酸检测阴性证明和“北京健康宝”绿码;及时暂停14日内有1例及以上感染者的地市进京道路客运服务。加强对春运一线从业人员健康监测和管理,严格落实个人防护要求,规范操作流程。交通运输部、中国民用航空局、国家铁路集团要结合实际视情修订完善各方式客运场站和交通运输工具春运疫情防控指南,并指导各地做好落实。
(五)强化口岸入境人员闭环管理。沿边、沿海地区交通运输部门要继续落实“外防输入”工作要求,严格执行公路水运口岸入境运输“客停货通”政策。严格落实民航入境人员疫情防控各项措施。在当地疫情防控领导机构统一领导下,以最严措施组织做好“点对点一站式”入境人员接运工作,确保车辆人员保障到位、现场指挥调度到位、司乘人员防护到位、车辆消杀到位、转运流程形成完整闭环。对口岸直接接触入境人员、物品、环境的高风险岗位人员,严格落实集中居住、封闭管理,做到人员相对固定、规范防护,及时轮换,并实施高频核酸检测和日常健康监测。
(六)强化口岸环境检测消毒。针对候机楼、候车室、港口客运站等重点场所环境,以及机场廊桥和设备等,定期开展预防性消毒,对旅客和行李高频接触的物体表面加大消毒频次,对入境交通工具严格消毒,对运输感染者的口岸交通工具严格终末消毒,并及时开展消毒评价,严格规范处置入境交通工具产生的固液体废弃物。
(七)加强冷链等物流防控管理。各地要督促指导进口冷链食品物流企业加强防控知识培训,建立健全并严格落实消毒通风、从业人员防护、信息登记等操作规程,建立员工健康异常报告制度,一旦发现疑似症状等情况应当及时上报,并采取有效处置措施。地方疫情防控领导机构应加强对引航员、直接接触冷链食品的港口装卸人员,以及驾驶员、装卸工、船员等一线人员的劳动保护,纳入“应检尽检”范围,按规定定期开展核酸检测,优先接种疫苗。按规定做好进口高风险非冷链集装箱的国内段运输载运工具,以及箱体内壁消毒工作。
(八)加强疫情防控应急准备。各地要根据突发疫情不同规模等级,以及可能引起的交通管控、客流突变等情况,按照《2022年综合运输春运疫情防控分类应对工作预案要点》,周密安排运输组织、安全应急、运输服务,加强人员保障和物资储备,确保运力和保障队伍安全可靠,防疫物资处于有效期或正常运转。对应急运输组织、响应程序、应急措施等方面,要强化应急演练和业务培训,提高应急处置能力,确保及时有效应对突发情况。
二、全力确保交通运输安全有序运行
(一)加强安全监督管理。要压实企业安全生产主体责任,督促运输生产经营单位严格执行安全管理规定要求,认真开展安全隐患自检自查,对发现的问题隐患做到立查立改。要严格落实主管部门安全监管责任,加强“两客一危”重点营运车辆动态监控,围绕客运枢纽场站(码头)、农村客运、城市交通、农村渡口渡船、“六区一线”重点水域和四类重点船舶,进一步加大安全督导检查力度。
(二)强化安全应急准备。要针对恶劣天气和交通运输安全生产事故等各类突发事件可能造成的运输受阻、旅客集中聚集、险情事故等情况,完善有关预案,建立协同工作机制,统筹做好应急运力、物资储备及应急运输组织等工作,发生突发情况,及时启动应急响应,迅速有效处置。如遇冰冻、雨雪、大风、雾霾等恶劣天气,要多渠道及时发布预警信息,引导旅客合理安排计划,监督客运企业严格落实限行、禁航、停飞规定,保障旅客安全有序出行。
(三)全力确保安全稳定。各地要深入排查交通运输大货车、出租车和网约车司机等重点群体稳定风险,强化对交通运输新兴业态监管,强化重点人员的教育疏导,将矛盾风险化解在基层和萌芽状态,维护群众合法权益,确保安全稳定。
三、强化旅客出行服务保障
(一)切实做好旅客运输组织。各部门要加强协同联动,共同研判分析春运客流趋势特点,在做好疫情防控工作基础上,优化运力调配,科学安排班次计划,加大客运枢纽场站、公园、商超、景区等重点区域运力投放和应急调度,积极发展机动灵活、小批量的班车客运定制服务,有效满足群众出行需求。强化干线运输与城市交通衔接,组织做好旅客联程运输,特别是夜间到达旅客疏运,推动铁路与城市轨道交通安检流程优化,提高进站和换乘效率。各地与铁路部门要加强沟通,因疫情防控需暂停铁路车站乘降业务的,要提前协调,铁路部门要周密安排,保证铁路安全畅通。要及时调整落实票务退改签政策,认真做好旅客组织和信息发布。
(二)强化重点旅客服务保障。指导督促客运枢纽站场严格落实环境卫生要求和服务标准。关爱帮扶老幼病残孕等重点旅客,根据客流情况及时增加售票窗口和自助售票终端,为不会使用或者没有智能手机的老人、儿童等乘客提供代查健康码、协助信息填报等服务。落实军人、消防救援人员依法优先优惠政策。针对务工、学生等客流人群,积极开展上门售票、专线运行等服务。
(三)严查违法违规行为。交通运输、公安等部门要强化协同合作,依法从严查处春运期间非法营运、客车违规异地经营、货车违法载人及超限超载等违法违规行为。落实《交通运输部办公厅 公安部办公厅 国家市场监督管理总局办公厅关于充分利用信息化手段切实加强道路旅客运输非法违规运营精准协同治理工作的通知》(交办运〔2021〕80号)要求,充分发挥大数据技术优势,提前梳理排查非法营运车辆和企业,加强部门执法协作,协同实施精准打击,依法从严惩处非法营运行为,推动非法营运治理工作向线上线下精准化查控转变。
四、加强路网和重点物资运输保通保畅
(一)加强路网运行服务。加强春运高峰时段、重点路段的路网运行动态监测,特别是城市周边路网流量分析研判,及时发布路况信息,引导公众错峰避峰出行。强化高速公路收费站和服务区环境管理和疫情防控。加强高速公路收费车道运行监测和维护,提升异常情况处置能力,避免造成车辆、人员拥堵。
(二)切实做好重点物资运输保障。要组织做好新冠病毒疫苗、核酸检测试剂、口罩等疫情防控物资,煤炭、天然气等能源物资,以及粮食、肉禽、蔬菜等生活物资运输,保障上述物资运输车辆优先便捷通行。特别要做好疫情重点地区市场保供和生产生活物资运输保障工作,确保应急运输畅通高效。在做好疫情防控的前提下,采取有效措施确保生产生活物资出入境运输顺畅。
五、压紧压实工作责任
(一)落实地方主体责任。各地各部门要充分认识做好2022年春运疫情防控和运输服务保障工作的重大意义,严格落实党中央、国务院决策部署,切实提高政治站位,坚持“外防输入、内防反弹”,坚持常态化精准防控和局部应急处置相结合,落实地方主体责任,根据疫情风险情况引导科学有序出行,防止“一刀切”,有力有序做好综合运输春运疫情防控和运输服务保障工作。
(二)健全完善工作机制。为做好2022年春运疫情防控和运输服务保障工作,国务院联防联控机制成立春运工作专班,交通运输部为组长单位,国家发展改革委、国家卫生健康委为副组长单位,教育部、公安部、人力资源社会保障部、文化和旅游部、应急管理部、中国气象局、国家铁路局、中国民用航空局、中央军委后勤保障部、中华全国总工会、共青团中央和国家铁路集团为成员单位。各地要在当地疫情防控领导机构下成立春运工作专班,制定本地区综合运输春运疫情防控和运输服务保障实施方案,统筹做好春运疫情防控和运输服务保障工作。各省(区、市)春运工作专班要及时将实施方案报国务院联防联控机制春运工作专班备案。
(三)加强运行动态监测。各地要针对春运期间人员集中流动可能增大疫情传播的风险,提前研究谋划疫情防控和错峰控流相关工作举措,加强动态监测,及时研判当地疫情发展态势和客流变化趋势,适时调整防控策略,针对性做好运输服务组织保障,以及重点客流群体出行引导工作。
(四)强化信息报送共享。各地春运工作专班要建立工作信息日报制度,加强部门间信息互通,及时共享疫情发展态势、天气变化、职工错峰放假、高校学生避峰开学、景区限量预约错峰入园、客流运行、运输组织等信息。各省(区、市)春运工作专班要按照国务院联防联控机制春运工作专班的要求,及时报送春运疫情防控和运输服务有关信息、工作动态及需协调解决的事项。
(五)加强舆论宣传引导。各地要积极宣传减少人员流动、减少旅途风险、减少人员聚集、加强人员防护的有效做法,引导公众错峰避峰出行,减少不必要出行,特别是非必要不前往中、高风险地区。要以“车、船、路、港、站”等交通服务设施和窗口为载体,及时发布疫情防控要求、安全提示。各地公路疫情防控检查站点、客运场站要张贴“各地疫情防控政策措施”专栏海报,积极在相关线上平台展示推广“各地疫情防控政策措施”专栏,为群众提供查询服务。要加强先进典型报道,积极宣传反映一线职工坚守岗位、做好疫情防控和运输服务保障的感人事迹。
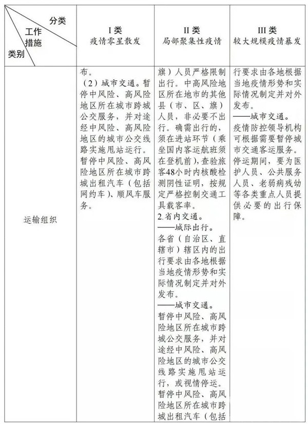
附表:2022年综合运输春运疫情防控分类应对工作预案要点




1、凡本网注明“来源:www.mnpgideationbank.com” 的所有作品,版权均属于完美作业网有免费视频,未经本网授权,任何单位及个人不得转载、摘编或以其它方式使用上述作品。已经本网授权使用作品的,应在授权范围内使用,并注明“来源:www.mnpgideationbank.com”。违反上述声明者,本网将追究其相关法律责任。
2、凡本网注明 “来源:XXX(非完美作业网有免费视频)” 的作品,均转载自其它媒体,转载目的在于传递更多信息,并不代表本网赞同其观点和对其真实性负责。
3、如因作品内容、版权和其它问题需要同本网联系的,请在30日内进行。
※ 有关作品版权事宜请联系:copyright#chinabuses.com
- 每辆补贴4.2-8万元!新能源城市公交及动力电池更新补贴标准出台[09-26]
- 交通运输部:全力做好2024年中秋国庆假期交通运输服务保障[09-13]
- 12城入围!交通部印发2024年城市公交优先发展和绿色出行典型案例[09-13]
- 交通运输部修订印发《汽车客运站安全生产规范》[09-12]
- 六部门组织开展2024年绿色出行宣传月和公交出行宣传周活动[09-06]
- 工信部等八部门:做好老旧新能源城市公交车辆动力电池更换工作[08-21]
- 行业观察|国务院审议通过《城市公共交通条例》将为行业带来哪些利好?[08-20]
- 政策解读|交通部印发《农村客货邮运营服务指南(试行)》的通知[08-16]